Descripción
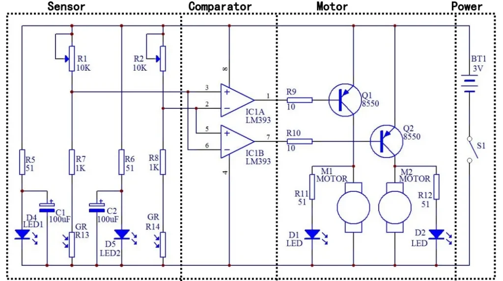
Este kit NO utiliza componentes SMD, por lo que es perfecto para principiantes, estudiantes y talleres STEM que desean mejorar su técnica de soldadura con estaño de forma segura y progresiva 🔥🔩. A través de sensores ópticos y un comparador LM393, el carro detecta y sigue una línea negra sobre superficies claras, permitiendo comprender principios reales de control analógico.
Incluye todos los componentes electrónicos, motores, ruedas y una placa PCB diseñada como chasis, además de un instructivo paso a paso ilustrado que guía desde la soldadura hasta la puesta en marcha 📘✅. Los potenciómetros permiten calibrar la sensibilidad de los sensores y los LEDs indican el funcionamiento de cada motor.
🔹 Ideal para:
Aprender soldadura con componentes through-hole
Proyectos educativos STEM
Prácticas de electrónica analógica
Talleres, colegios y makers
Introducción a robótica sin programación
⚠️ Herramientas no incluidas: cautín, estaño y flux (recomendado usar multímetro para verificación).
Un proyecto completo, didáctico y muy satisfactorio de armar 🚀
Perfecto para aprender haciendo, no solo mirando.
DESCARGAR INSTRUCCIONES CLICK AQUÍ!











Valoraciones
No hay valoraciones aún.